财联社2月19日讯(记者 陆婷婷)消费复苏号角已吹响,多地瞄准“夜经济”放“大招”。据财联社记者不完全统计,2月以来,广西、湖南、江西、浙江宁波等省市相继出台支持夜间经济发展的政策措施。
“夜经济”消费是经济发展的重要增量,但受市场大环境影响,具有夜游、夜间照明等业态的上市公司去年经营承压,罗曼股份(605289.SH)坦言“景观照明市场需求下降”,利亚德(300296)(300296.SZ)2022年文旅夜游板块新签订单较上年同期下降约61%。
星图金融研究院高级研究员付一夫对记者表示,夜经济的发展将有望拉动旅游、文娱、教育、保健等产业领域的消费提升,同时也会给这些领域带来更多的投资与创业机会。
“不夜”的热闹从晚6点开始 光影点亮“夜经济”
夜间经济指发生于当日18时至次日凌晨6时的经济文化活动。商务部此前一项调查数据显示,我国60%的消费发生在夜间,并持续以约17%的规模增长,大型商场每天18时至22时的销售额占比超过全天的一半。
华灯初上,羊城夜晚的烟火气渐浓。财联社记者近日走访天河路商圈、北京路步行街、珠江琶醍等“夜广州”消费集聚地发现,街上人们攘来熙往,餐饮店、购物商场、文化集市等处人气趋旺,夜间经济能量正不断释放。
北京路步行街小吃摊主告诉记者,近几日天气转暖,人流量显著增多。
有消费者向记者反馈,非工作日的晚上到餐馆就餐排号等桌超过70分钟。天河区商圈的一家餐饮店店员表示,近期到该门店就餐均需等位,排号一小时左右较为普遍,“有的还排了两个多小时”。
不止餐饮,夜的热闹还源于文旅业态、城市景观照明对客流的吸纳,跳跃攒动的灯影、炫彩闪耀的光效则为城市夜色增添活力。
已近晚上11点,位于天河正佳广场的“大唐千灯会”灯组仍在闪烁变色,不时有市民驻足观赏拍摄。据悉,此处为音乐喷泉灯光秀秀场,每天18时至21点30分内共表演四次。旁边商铺工作人员称喷泉“开秀”时段围栏边挤满人。

晚上十点过,仍有市民在天河正佳广场“大唐千灯会”打卡处拍照 财联社记者摄
同处华南地区的南宁,今年持续发力新“夜”态。以往人挤人的夜市升级改造,中山路历史文化街区保护修缮项目于2月4日起围挡施工。此外,已开门迎客的“南宁之夜”成为热门夜游打卡地标。
据广西旅发置业集团董事长江波介绍,“南宁之夜”自1月14日开街以来热度不减,已有超200万人次入街游玩,其中春节假期日均接待量12.9万人次。截至目前,街区内总消费额超2200万元,夜游文旅集聚效应明显。

夜游文旅项目“南宁之夜”客流如织 图源自广西旅游发展集团官网
付一夫认为,通过延长餐饮娱乐与休闲购物等场所的营业时间,能进一步满足人们的消费需求、迎合当下居民消费升级的浪潮,并给城市乃至整个国民经济的发展注入新的动力。
同时,时间上的错位,可以让很多潜在的劳动力在夜间上岗,进而在一定程度上缓解就业压力。此外,通过对城市夜景的打造,也能给人们带来耳目一新的感觉,进而提升城市的形象与友好度。
从产业发展的角度而言,艾媒咨询首席分析师张毅认为,“夜经济”这一消费模式主要面临三重挑战。
首先是创新创意的挑战;其次是如何将线上和线下紧密结合,还有管理上的问题。
张毅表示,线下的消费是拉动商品流通、提供就业,丰富文化、娱乐、餐食、旅游等方面的一个非常好的场景。但因为会更多涉及到晚上去引导及活跃消费,如何高效处置可能出现的环境污染、公共治安、夜间扰民、城市管理等系列问题,让市民消费得开心的同时兼顾城市绿色环保等,极为考验管理者。
一揽子政策密集出台 景观照明等行业迎利好?
从涉及领域广度来看,夜经济几乎覆盖了“衣、食、住、行、游、购、娱、体、展、演”等全部生活性服务业的范畴。
“从目前来看,国内大多数城市的夜经济仍然仅限于餐饮和购物,而其他领域的消费供给与消费场景则相对匮乏,而这些相对匮乏的领域也恰恰是潜力所在。”付一夫表示。
张毅向记者指出,所有的消费都要看场景,能不能提供一个好的场景是能否拉动消费的关键决定性因素。毫无疑问,夜间场景营造这块对于文旅、景观等相关的企业而言是巨大的机会。
据了解,景观照明涵盖城市综合体、艺术表演、建筑园林等应用场景,常用灯具如洗墙灯、线条灯、高杆灯、点光源灯、摇头电脑灯、效果灯、地埋灯、投影灯等,产业链上游涉及PCB板、LED灯珠、电子元器件、型材、线材等原材料。
除前述提及公司外,洲明科技(300232)(300232.SZ)、锋尚文化(300860.SZ)、名家汇(300506)(300506.SZ)、豪尔赛(002963.SZ)等公司有景观艺术照明、文旅夜游及夜间照明等相关业务。
受市场环境等影响,相关上市公司此前经营不同程度受挫。城市景观照明整体解决方案提供商罗曼股份近期发布的业绩预告显示,预计去年净利润为-1300万元到-300万元,其中指出,2022 年,受宏观经济增速放缓、新冠肺炎疫情反复的影响,景观照明市场需求下降。
根据利亚德2022年度业绩预告,净利润同比下滑63.99%-53.35%。谈及业绩下降原因,公司方面称2022年新签订单较上年同期下降,其中文旅夜游板块订单较上年同期下降约61%,该板块出现了较大亏损,预计2023年随着国家整体经济形势好转将逐步复苏。
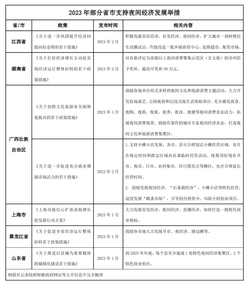
政策方面,山西省、新疆维吾尔自治区、辽宁省、重庆市等地在2023年政府工作报告中提及对“夜间经济”的支持举措。记者注意到近期相关政策密集发布,2月以来,广西、湖南、江西、浙江宁波等省市相继给出方案助力繁荣夜间经济活力。

关于支持夜经济发展相关政策对公司业务层次有何影响,豪尔赛相关负责人表示,“公司会根据环境、政策等适时调整,把握市场机会。”
iiMedia Research数据显示,2016年以来中国夜间经济规模快速增长,预计2022年将突破40万亿元。CSA Research预计2025年文旅景观照明的市场规模约为1468.66亿元。
随着城镇建设升级、政策红利逐步释放、夜经济向高质量发展、光环境营造与文旅产业深度融合等对景观照明需求拉动,相关公司业绩或有望改善。
(编辑:曹婧晨)
发表评论